行业华体会(中国)一站式服务平台

您所在的位置:>首页>华体会(中国)一站式服务平台华体会平台>行业华体会(中国)一站式服务平台

行业华体会(中国)一站式服务平台
公司华体会平台
   行业华体会(中国)一站式服务平台   
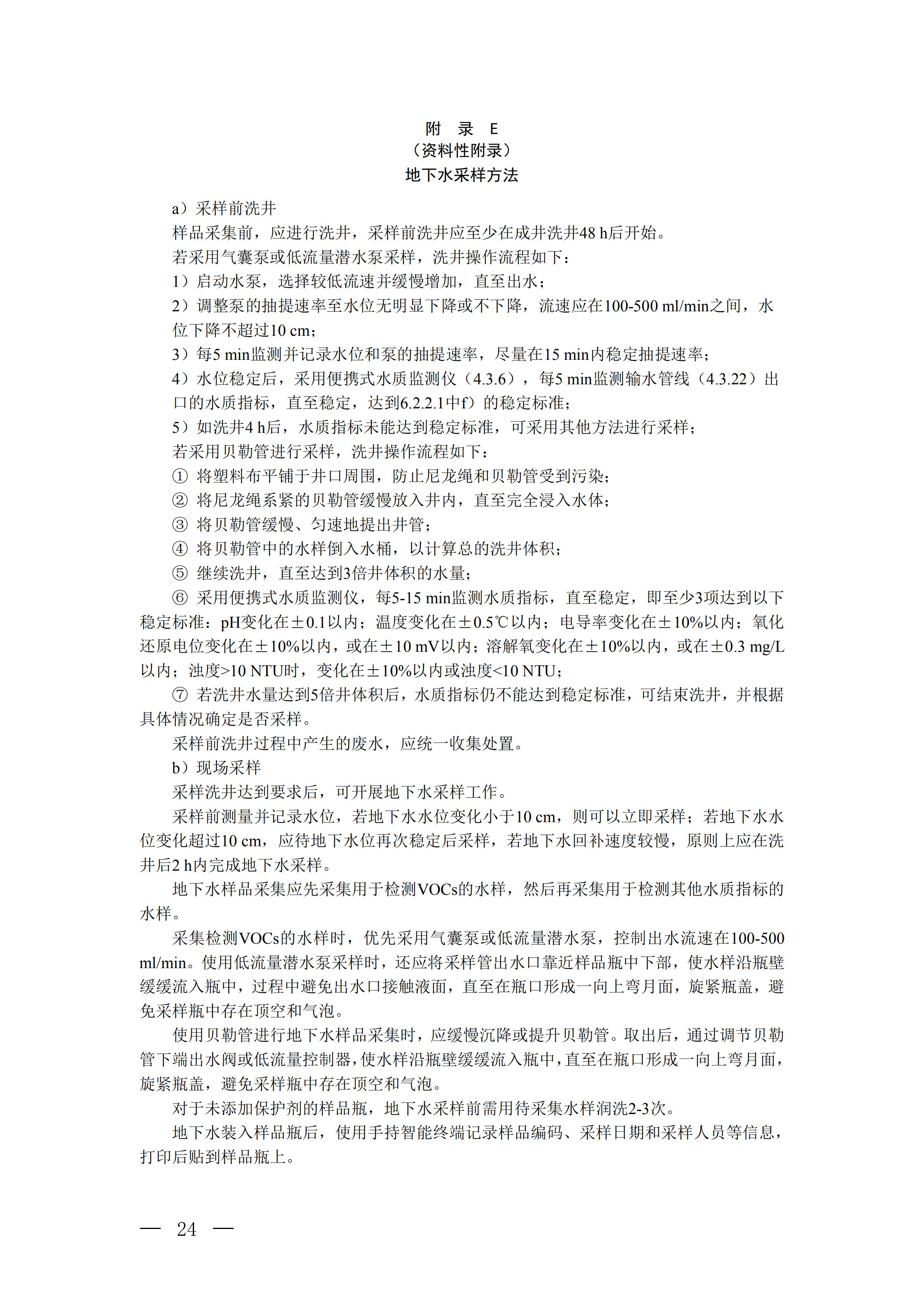
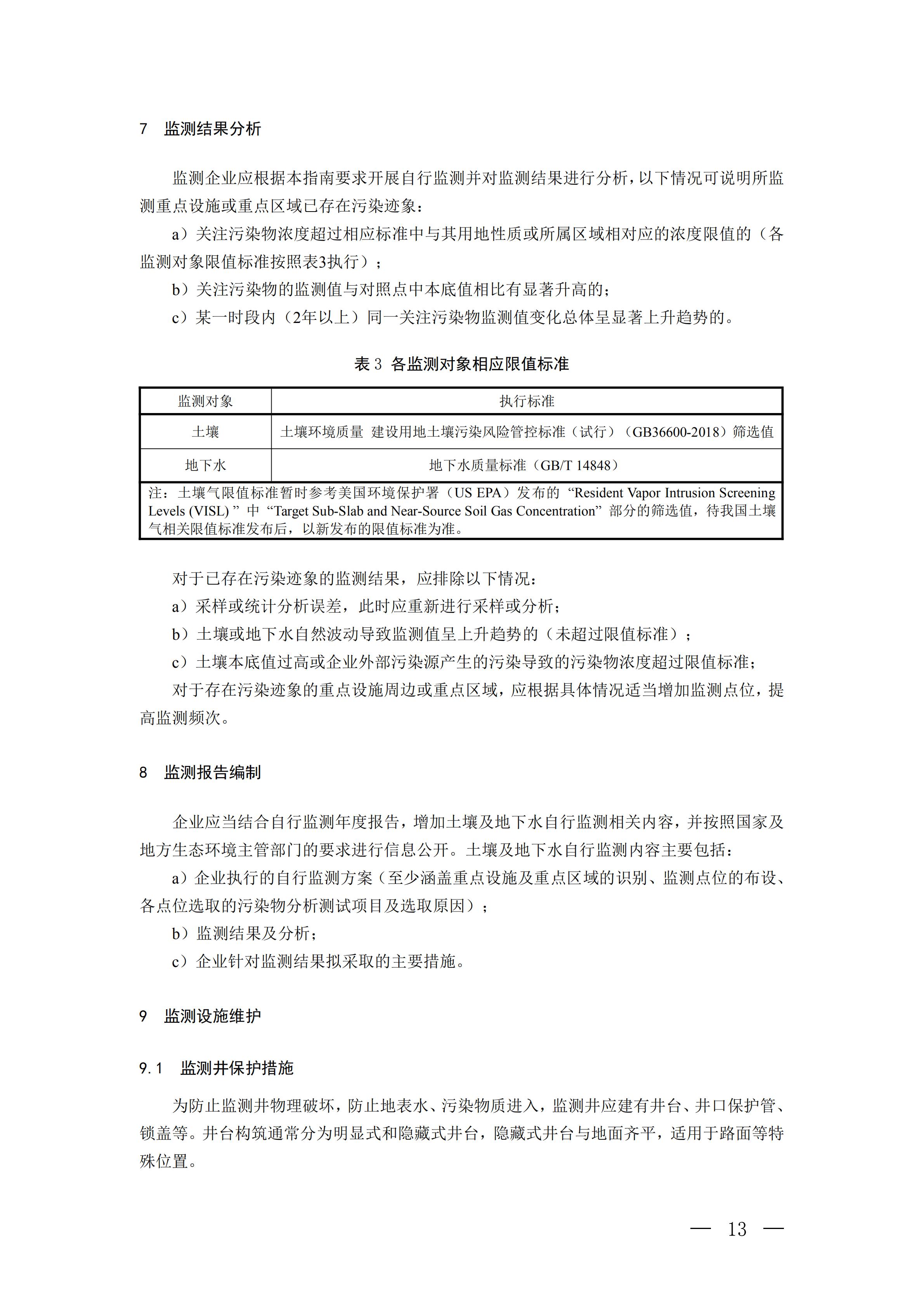
关于征求《在产企业土壤及地下水自行监测技术指南(征求意见稿)》国家环境保护标准意见的函
2018-12-06

各有关单位:

为贯彻《中华人民共和国环境保护法》,落实《土壤污染防治行动计划》,推动落实企业环境保护主体责任,提高环境管理水平,规范生态环境监测工作,我部决定制定《在产企业土壤及地下水自行监测技术指南》国家环境保护标准。目前,标准编制单位已编制完成标准的征求意见稿,现印送给你们,请于2018年10月31日前将书面意见反馈我部。逾期未反馈的,将按无意见处理。标准征求意见稿及其编制说明可登录我部网站(http://www.mee.gov.cn/)“意见征集”栏目检索查阅。

  联系人:生态环境部陆泗进

  电话:(010)66556818

  联系人:北京市环境保护科学研究院张文毓

  电话:(010)88360958

  传真:(010)68314675

  通讯地址:北京市西城区北营房中街59号

  邮政编码:100036

  邮箱:zwyiep@163.com

  附件:1.在产企业土壤及地下水自行监测技术指南(征求意见稿)

     2.《在产企业土壤及地下水自行监测技术指南(征求意见稿)》编制说明(详见生态环境部官方网站)

  生态环境部办公厅

  2018年9月17日

2018120600.jpg    2018120600.jpg    2018120600.jpg    2018120600.jpg    2018120600.jpg    2018120600.jpg    2018120600.jpg    2018120600.jpg    2018120600.jpg    2018120600.jpg    2018120600.jpg    2018120600.jpg      2018120600.jpg    2018120600.jpg    2018120600.jpg    2018120600.jpg    2018120600.jpg    2018120600.jpg    2018120600.jpg    2018120600.jpg    2018120600.jpg    2018120600.jpg    2018120600.jpg  

京ICP备2021004753号-1